学校推薦型選抜(付属高等学校等) で受験
日本大学藝術学部へ入学された動機は?
幼少期から観劇が好きで、地元の子どもが集まる小さな劇団に所属していたこともあり、漠然と「舞台に関わる仕事がしたい」という思いを抱いていました。そのため、将来的に日藝への進学も視野に入れ、日本大学附属の中学に入学しました。この思いは高校進学後も変わることなく、むしろ舞台作品を観れば観るほど強くなっていきました。
とはいえ、高校には演劇部がなく、劇団もとうに卒業していたため、当時は舞台に関わる仕事の具体的な内容や、公演がどのように成り立っているのかといった知識はまだぼんやりとしており、「本当に自分は演劇を学ぶべきなのか」と迷うこともありました。
そうした中で、演劇に限らず多様な芸術に触れられる日藝の環境は、まだ模索段階にあった自分にとって非常に魅力的に映り、最終的に進学を決意しました。 どうしても日藝に進学したいという強い思いがあったため、附属校選抜と総合型選抜の両方を受験しました。先に結果が出た総合型選抜では不合格でしたが、気持ちを切り替え、附属校選抜での合格を目指して取り組み、日藝に入学することができました。
付属高校では入試に対してどのような指導がありましたか?
付属校選抜は高校2年から3回にわたる試験の総合成績で評価されるため、高校3年生になると、先生方の協力のもとで対策に取り組みました。
演劇学科の基礎学力選抜は細かいコース分けがされておらず大変な印象でした。また、当時は担任の先生より基礎学力選抜での合格の目安となる得点をアドバイスいただき、3回目の基礎学力テストでなんとかラインを超えたというところでした。
特に3年次の担任の先生には、小論文の添削やエントリーシートの確認、面接練習を丁寧に指導していただきました。その結果、漠然としていた思いが明確になり、自信を持って受験に臨むことができたと思います。
また、日藝を受験した先輩方が残した受験対策シートは、面接に向けた心構えをするのに大いに役立ちました。その中に面接官の似顔絵が可愛く描かれたものがあり、緊張した時にはそれを思い出して和んでいたのをよく覚えています。

高校時代、放課後江ノ島で遊んでいる様子
進路についてはだれか相談した人は?
主に両親と担任の先生に相談していました。また、ちょうどその時期に兄が就職活動を終えたばかりだったので、就活生としての経験をもとに、大学での学びと将来の仕事との関係性などについても具体的な話を聞かせてもらっていました。
専門試験の内容は?また困難な点は?
面接と、小論文ではなく一問一答形式の短い文章で答える試験でした。私は長文で考えを自由に綴るのは好きなのですが、それを端的にまとめる力が弱く、限られた文字数の中で自分の考えを伝えることにとても苦労しました。過去問を使った練習では、「短くまとめなければ」と意識しすぎるあまり、内容が薄くなってしまい、伝えたい情報が十分に盛り込めないことが多かったです。

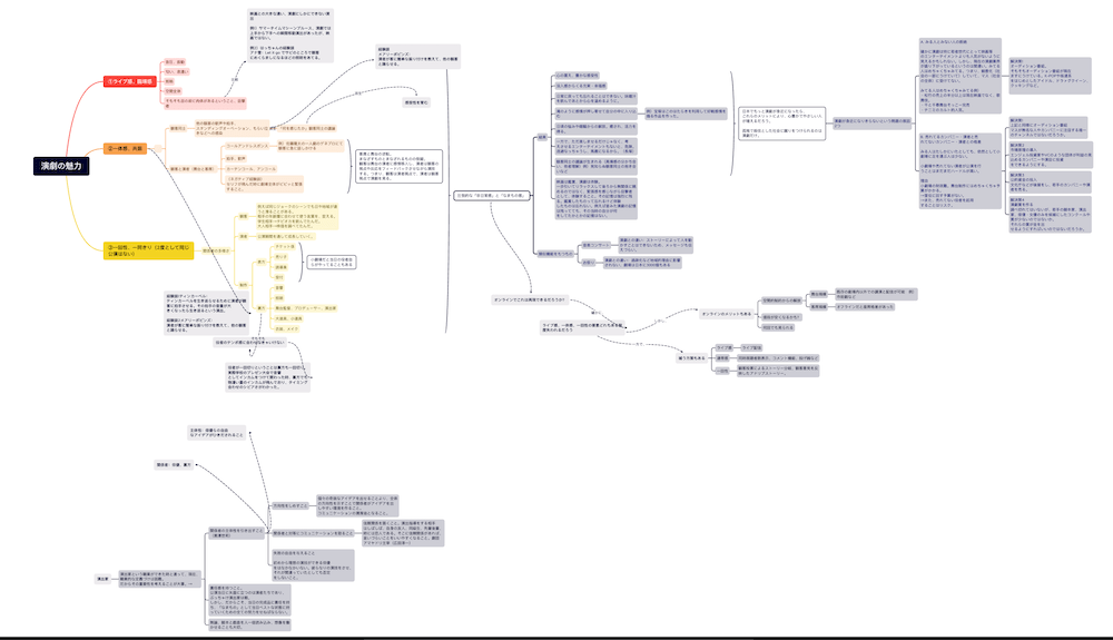
受験時に自分が演劇に惹かれている理由を書き連ねたマインドマップです。
学校推薦を受験するにあたり、高校生活において気をつけていた点はありますか?
長期休みごとに学校で開かれていた基礎学力テストの対策講座に2年の夏から参加していました。国数英日本史が試験科目だったのですが、特に数学が苦手だったので普段の授業から気を引き締めて取り組んでいました!
付属推薦を受験しようと考えている受験生にメッセージをお願いします。
自分の好きなものや自分のこと、芸術への情熱などを、日頃から自分の言葉で説明できるようにしてみてください。いざという時に、その言葉がお守りのように自信を与えてくれると思います。
現在学んでいることは?
衣裳に重点を置いて舞台芸術を学んでいます。衣裳の仕事は、キャストの採寸から始まり、デザインや素材選び、製作、本番中の衣裳管理やキャストの着せ付けとプリセット、時にはヘアメイクなど多岐にわたります。特に、短い時間でキャストが異なる衣裳に着替える場合では、早着替えの仕掛けを考えて作り上げる作業が求められます。この作業は、ナマモノの舞台ならではの醍醐味を感じられ、予想通りにうまくいった瞬間のやりがいは計り知れないです。
現在、演劇学科には衣裳の専攻がないため、通常の講義では専門的な知識を深める機会は限られています。それでも、夏休みや春休みの集中講座を履修することや、総合実習で実際に衣裳セクションとして参加することで、実践的な経験を積みながら衣裳の仕事を学ぶことができます!

学校外での公演の衣裳合わせの様子です。演出家、演者と話し合いながら進めていきます。
また、8学科が一つの学部にあるという点では、演劇学科の学生だけでなく他学科の学生も履修することができる「劇場実習」も印象的です。始まりが4月頭で、7月に公演を行うので3ヶ月を駆け抜ける実習ですが、演劇の他コースの学生のみならず他学科の学生が集まるため人との繋がりが生まれやすいです。なかには、服などは好きだが舞台を見たことが無いという学生も参加するなど多様な実習です。
実習中に効果音を音楽学科の学生が作成し、文芸学科の学生がパンフレットを作成するなど、やりたいことについてその枠を増やしてくれるので様々な挑戦をさせてくれます。
また、技術的な内容だけでなく、チケット、広告、広報写真撮影、SNS運用などを担うセクションもあるので自分のやりたいことをやろうという幅広さがあります。

自宅にて衣装を作成している様子

ワードローブの写真です。公演期間中はミシンを移動させて衣装部が作業できる場所を作ることがあります。
高校生のうちにやっておけば良かったなと思うことは?
部活に入っておけばよかったと、今でも思います。放課後は江ノ島でサイクリングをしたり、高尾山に登ったり、ディズニーランドに行ったりと、学校外での遊びが充実していた高校生活でした。しかし、コロナの影響で文化祭もなく、学校内で同世代の仲間と集まって何かを作り上げたり、協力して何かをやり遂げる経験ができなかったことは、大学に入学してからも大きな後悔として残っています。
学生生活の中で印象に残っていることをお聞かせください。
2年の後期で、総合実習A2「空想科学」に参加したことは、私にとって強烈に印象に残る経験でした。
大学に入学してから総合実習に参加するまで、自分がどのように舞台に関わっていくべきかが中々定まらず、周りの友達が心を決めてそのセクションでどんどん活躍していくのを見て、自分だけが置いていかれているような焦りを感じていました。しかし、服が好きで衣裳に興味がある、という理由で参加した総合実習がきっかけとなり、衣裳を通じて舞台に関わる方法を見つけることができました。
初めての採寸、初めての染め物、初めてのデザイン、初めてのボタンつけ、初めての早着替え加工、ほぼ初めてのミシンなど.....初めて尽くしでしたが、指導の先生と経験のある同セクションの仲間に助けられながらなんとか衣裳の仕事をやり遂げることができました。
この実習を通じて、他のコースの人たちとも関わる機会が多くなり、衣裳として学校外の公演に参加するチャンスにも恵まれました。この実習前と後では私の生活は一変し、今では一年前とは比べ物にならないほど舞台に満ちた日々に幸せを感じています。

総合実習A2「空想科学」の衣裳デザインの一部です。色々な案を経て最終的なデザインが決定します。

総合実習A2「空想科学」にて、衣裳のプリセットの様子。この中の四着が衣裳です!
これから受験を考えている高校生に日藝をお勧めするポイントは?
大学は挑戦の機会と失敗する猶予が与えられている場所だと思います。
能動的に動けば動くほど、失敗も成功も経験として自分に返ってきます。その中で、自分の興味のあることに飛び込むことができ、それをサポートしてくれる環境が整っていることが日藝の魅力です。そして何より、それを馬鹿にせず一緒に向き合ってくれる人たち、応援してくれる人たち、鑑賞してくれる人たちに出会えたことが、何にも変えられない「日藝に通って良かった理由」の一つです。
ここでつくるものと、出会う人たちは、きっと皆さんの人生の宝物になると思います。
デザイン学科の詳細へ



